Электропривод многооборотный DN.ru MT-N-060EM-O2-220VAC-У1 220 В
О товаре
По крутящему моменту
Характеристики
Электроприводы DN.ru-MT-N-xEM-O2-x-У1 предназначены для управления промышленной трубопроводной арматурой, например, чугунными и стальными задвижками, шиберными заслонками и др. Данные электроприводы позволяют использовать арматуру на гражданских и промышленных объектах в системах автоматического управления теплоснабжением и водоснабжением. Электроприводы применимы в повторно-кратковременном режиме S2 по ГОСТ 183-74 с продолжительностью включения (ПВ) 15%. Питание электропривода осуществляется сети переменного тока 380 или 220 В 50 Гц. |
||||||||||||||||||||||||||||||||||||||||||||||||||||||||
Параметры электропривода - MT-N-xEM-O2-220VAC-У1
|
Электропривод многооборотный DN.ru MT-N-060EM-O2-220VAC-У1 220 В |
|||||||||||||||||||||||||||||||||||||||||||||||||||||||
Габаритные размеры электропривода MT-N-xEM-O2-220VAC-У1
|
||||||||||||||||||||||||||||||||||||||||||||||||||||||||
![]() Эскиз электропривода MT-N-xEM-O2-220VAC-У1 |
||||||||||||||||||||||||||||||||||||||||||||||||||||||||
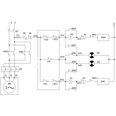
![]() Электрическая схема подключения электропривода MT-N-xEM-O2-220VAC-У1 |
||||||||||||||||||||||||||||||||||||||||||||||||||||||||
![]() |
|
|||||||||||||||||||||||||||||||||||||||||||||||||||||||
Расположение концевых выключателей
|
Расположение контактов
|
|||||||||||||||||||||||||||||||||||||||||||||||||||||||
Наименование компонентов электрической схемы электропривода MT-N-xEM-O2-220VAC-У1
|
||||||||||||||||||||||||||||||||||||||||||||||||||||||||
Паспорта и сертификаты
Аналоги
График сравнения цен аналогичных электроприводов*. При клике на точку графика получите развернутую информацию.
*Электроприводы подобраны по следующим параметрам: Тип электропривода - Многооборотный, напряжение питания - 220В, крутящий момент привода - 600 Нм, взрывозащита - нет
Доставка
Мы осуществляем доставку по Москве, Московской области, и другим регионам Российской Федерации.
Доставка по г.Москва (в пределах МКАД) и МО осуществляется собственным транспортом или курьером.
Доставка в другие регионы осуществляется при помощи транспортных компаний (СДЭК, Деловые линии, Байкал Сервис).
Самовывоз. Вы сможете самостоятельно забрать заказ оформив самовывоз с нашего склада или пункта выдачи заказов.
Быстрый заказ
Вы можете отправить нам запрос на необходимые позиции и наш менеджер свяжется с вами в ближайшее время для формирования заказа


